Investment products
Algorithmic contracts for securities
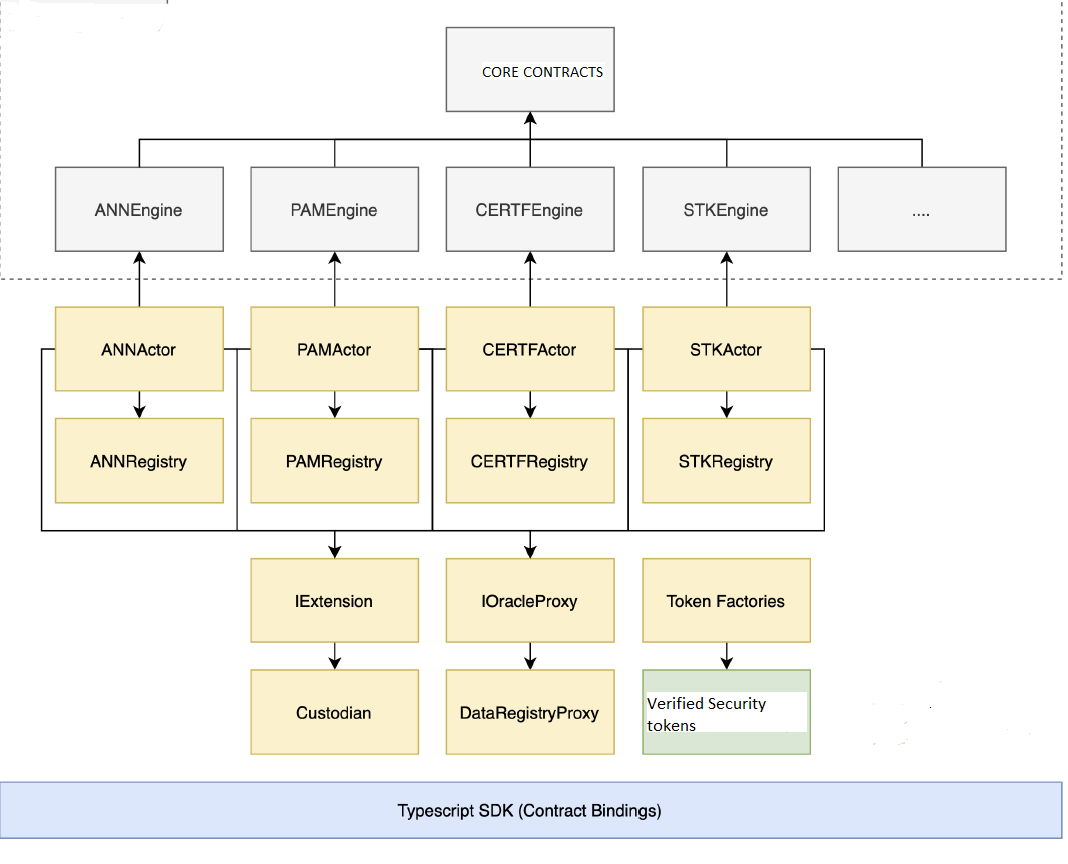
The Verified Network uses a standard that ensures algorithmic progression of an investment product's lifecycle starting from creation of obligations for counterparties, triggering actions based on market data on the product, and corporate actions.
The architecture comprising of all the components is shown below.

A subset of the contracts, the Product Engines such as ANN engine for an annuity bond implement the contract for the product. Its main features are creation of asset schedules from contract terms and computing state progression. The remaining contracts facilitate asset registration, connection to external data (oracles), tokenization and other aspects related to the lifecycle of an asset on Ethereum.
Last updated